先进制造技术转移信息平台
 首页  |  技术库  |  专家库  |  企业库  |  成果展示  |  政策法规  |  区县先进制造  |  交易专区  |  会员服务  |  联系我们 
 
  首页

综合新闻

科技动态

通知公告

行业快讯

平台简介

 
  综合新闻    
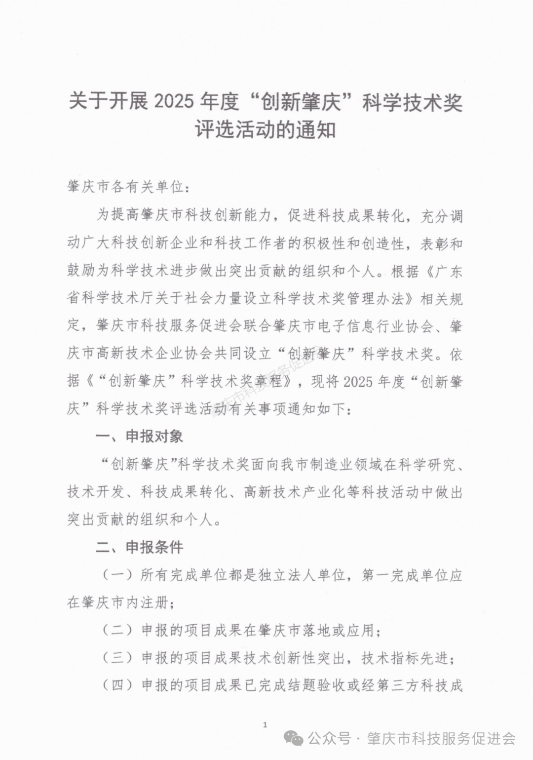
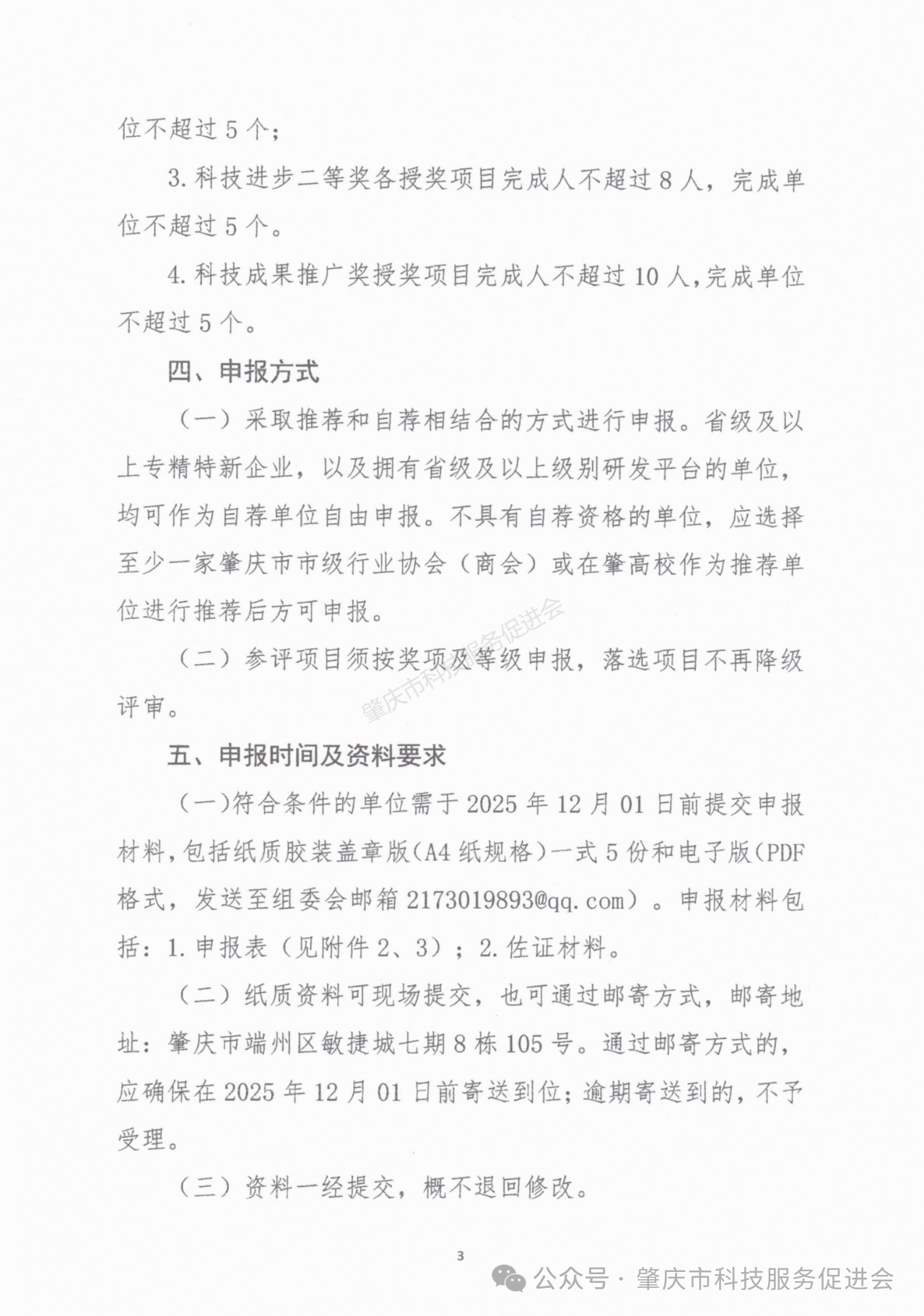
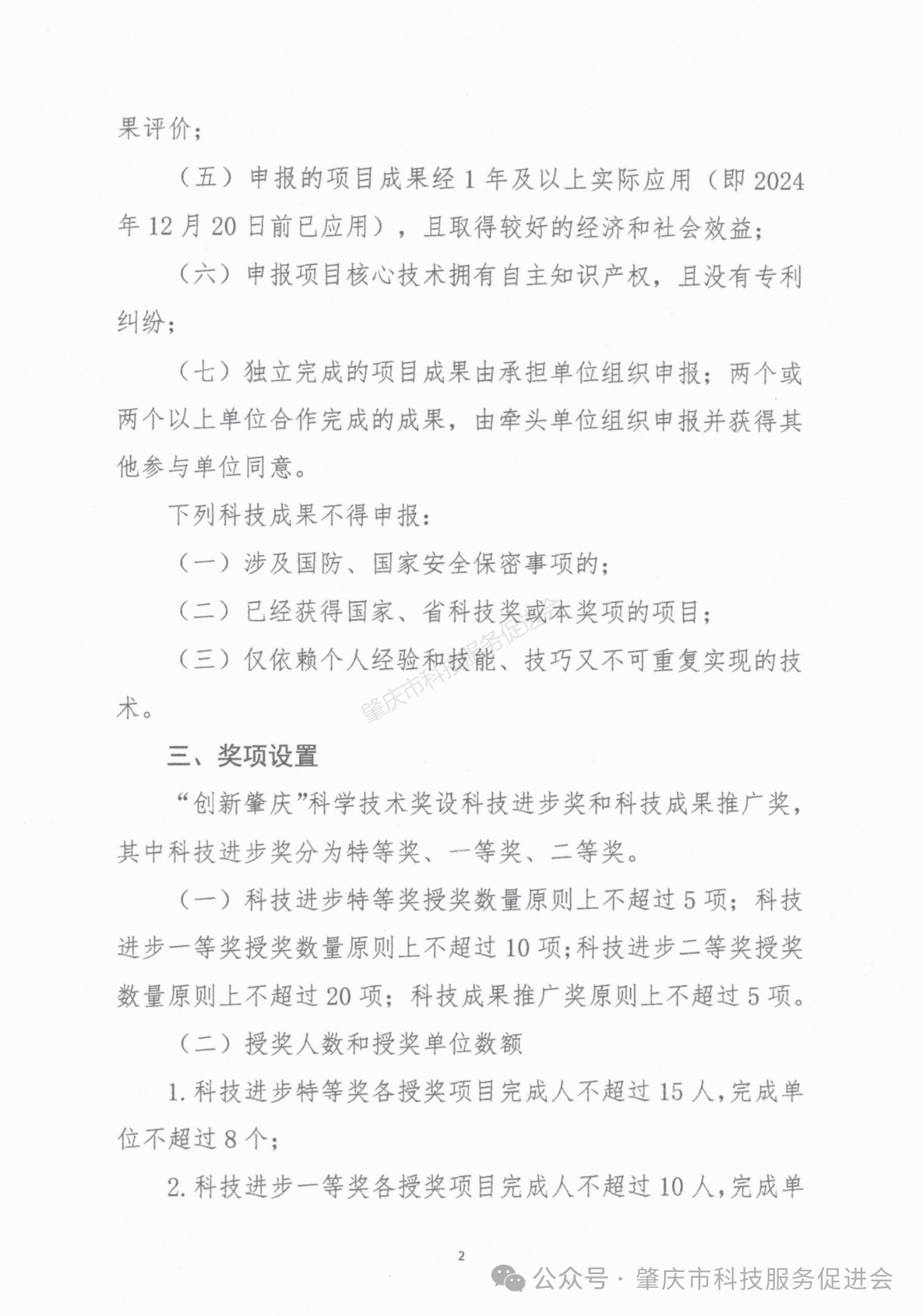
关于开展2025年度“创新肇庆”科学技术奖评选活动的通知
2025-10-28 15:33  

资料来源:肇庆市科技服务促进会

推送编辑:毛伟科

初审:林晓凤

复审:邱唯

终审:周友良

微信公众号:肇庆市创新创业中心

官网:https://xdzc.zqu.edu.cn/index.htm




关闭窗口

西大资产管理有限公司  版权所有